The RMnoise project

Do you have a question about choosing a radio, installing an antenna, or are you simply trying to figure out how to find that elusive station on the dial? This is a place where you can ask your question and seek guidance from a wide variety of radio enthusiasts. No questions are too simple. You will be treated with respect here.
Post Reply
User avatar
Andrew (grayhat)
Posts: 318
Joined: Sat May 28, 2022 5:56 am
Location: JN63pn

The RMnoise project

Post by Andrew (grayhat) »

An interesting project leveraging the power of AI to remove the noise from audio signals (including SSB and CW)

https://ournetplace.com/rm-noise/

https://ournetplace.com/rm-noise/documentation/

in practice the AI is trained to recognize the DESIRED types of signals and then, through the computer soundcard, it's used to "denoise" the incoming audio signal; the application is really interesting and promising, and there are some promising videos (with audio :D btw) here

https://ournetplace.com/rm-noise/videos/

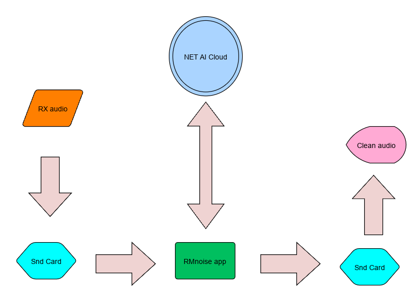
then, by the way, we can TRY IT NOW, just a matter of installing a small program, configuring it to work with our soundcard and then sending the audio from our receiver to the computer soundcard input where the RMnoise will pick it, do its magic and send the result to the computer audio output :) the attached image should hopefully make the working flow clear
Attachments
RMnoise.png
RMnoise.png (46.08 KiB) Viewed 106046 times
Post Reply